8040威尼斯
部门概况
新闻中心
通知公告
新闻动态
规章制度
学生资助
创业青春
健康教育
下载中心
安全保卫
搜索
网站首页
部门概况
新闻中心
通知公告
新闻动态
进入栏目 »
规章制度
学生资助
创业青春
健康教育
下载中心
安全保卫
廉政清风
团学支部党建
学工宝典
游客,您好!
马上登录
首页
廉政清风
详情页
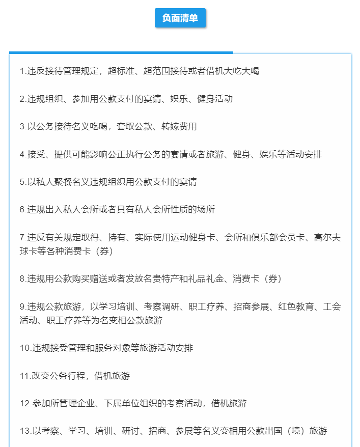
深入贯彻中央八项规定精神学习教育 | 党员干部“八小时外”行为规范清单
来源:学工处
发布日期:2025-03-24
浏览:2160次
上一条:
深入贯彻中央八项规定精神学习教育 | 收好这篇清单,履职路上不走歪!
下一条:
深入贯彻中央八项规定精神学习教育 | 深入贯彻中央八项规定精神学习教育应知应会
相关栏目
廉政清风
推荐文章
关于在校大学生购买优惠火车票的通知
欢迎参与 | 8040威尼斯辅导员工作压力心理自测
♥ ♥ 学院大学生勤工助学岗位在线申请通道 ♥ ♥
心理健康 | 淬炼心育本领 护航青春成长——我校成功举办2025年辅导员心理健康教育专题培训
喜报 | 我校在福建省第七届中华经典诵写讲大赛中斩获多项殊荣,美育育人成果再添新证
深耕心育阵地 护航青春成长——我校中职部组织开展学生心理健康专题教育活动
CopyRight © 8040威尼斯学生工作处
备案号:
闽ICP备98543084号
技术支持:网络信息中心
搜一搜,更方便
搜索
8040威尼斯